数字与信息化中心
实训室与设备管理处
Digital Informatization Center(Training Room and Equipment Management Division)
首页
部门概况
部门简介
机构设置
数字与信息化
制度文件
智慧校园
平台与资源
数字化展厅
软件正版化
AI应用中心
数字化成果
网络安全
制度文件
网安管理
风险管理
宣传教育
办事模板
实训室与设备
制度文件
办事模板
实训室建设
实训室安全
设备管理
公共运维
综合服务
运维团队管理
党建工作
支部组织
支部活动
党史学习
党章党规
红色讲堂
党员发展
信息公开
国家政策
规划纲要
规章制度
联系我们
数字与信息化中心
实训室与设备管理处
Digital Informatization Center
(Training Room and Equipment Management Division)
数字与信息化中心
实训室与设备管理处
Digital Informatization Center
(Training Room and Equipment Management Division)
学校首页
首页
部门概况
部门简介
机构设置
数字与信息化
制度文件
智慧校园
平台与资源
数字化展厅
软件正版化
AI应用中心
数字化成果
网络安全
制度文件
网安管理
风险管理
宣传教育
办事模板
实训室与设备
制度文件
办事模板
实训室建设
实训室安全
设备管理
公共运维
综合服务
运维团队管理
党建工作
支部组织
支部活动
党史学习
党章党规
红色讲堂
党员发展
信息公开
国家政策
规划纲要
规章制度
联系我们
联系我们
网信服务
联系电话与邮箱
027-81704561
info@whcvc.edu.cn
办公地址
:
(南校区)湖北省武汉市洪山区文化大道333号
网络安全
制度文件
网安管理
风险管理
宣传教育
办事模板
当前位置:
首页
网络安全
宣传教育
宣传教育
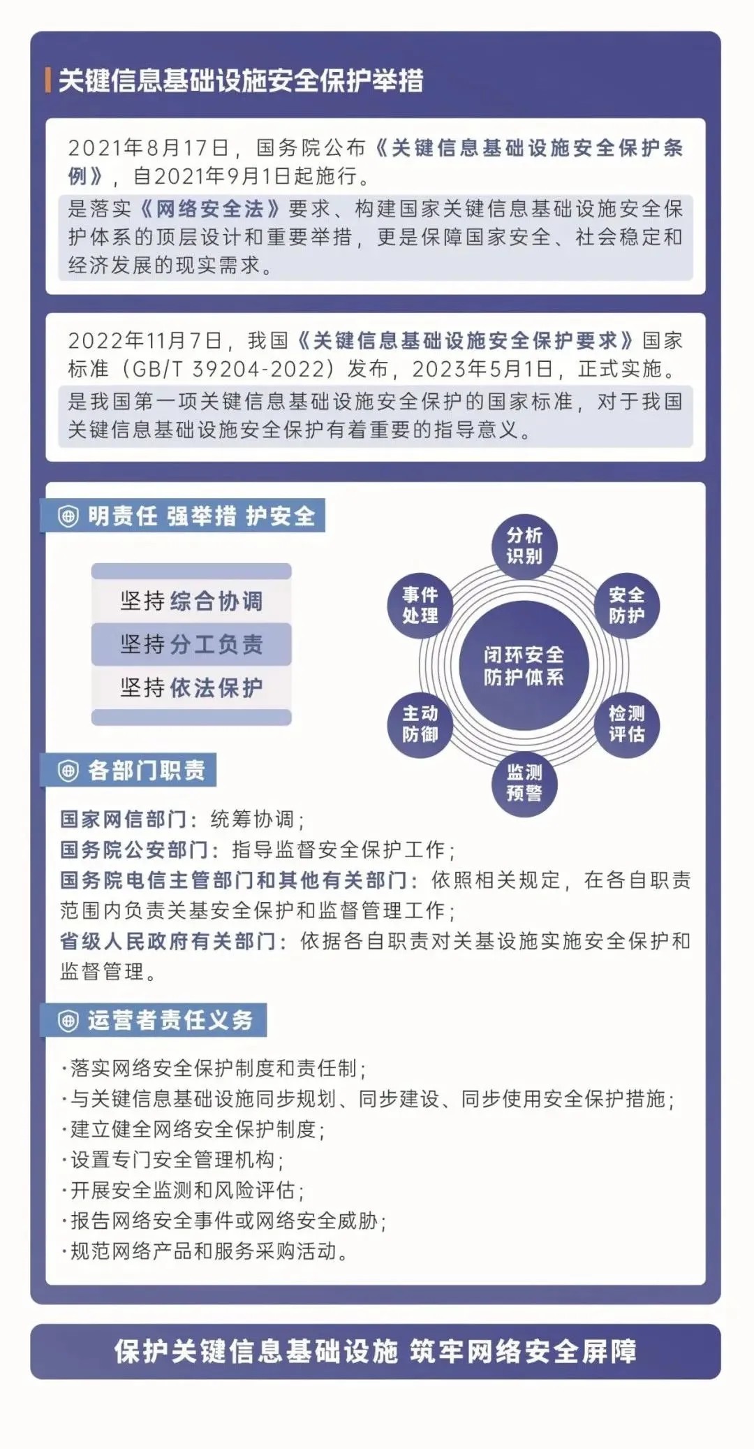
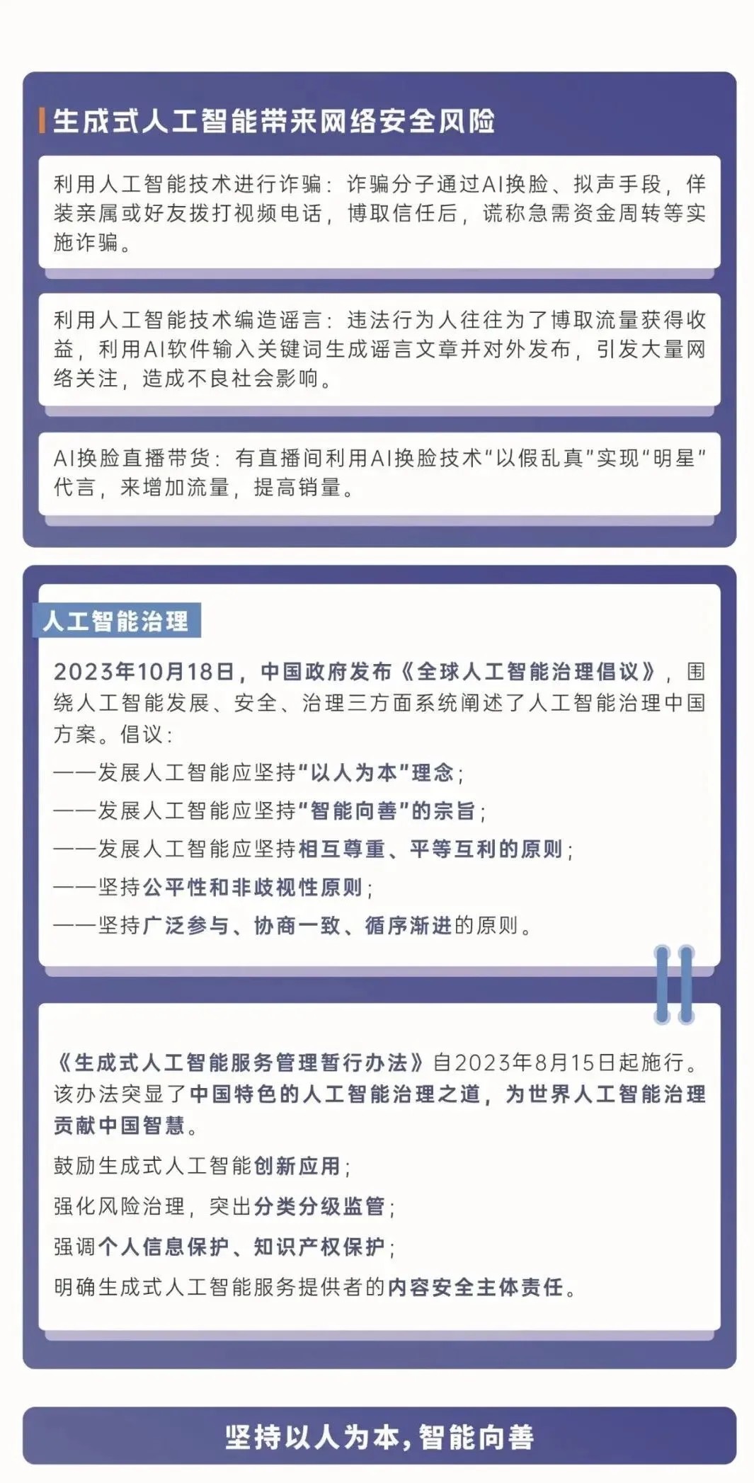
网络安全政策法规
发布者:水晶
发布时间:2026-03-31
浏览次数:
22